弯线机弯框机的优势参数结构原理
Warning: Trying to access array offset on value of type bool in /www/wwwroot/www.seng134567.cn/wp-content/themes/partdo/post-format/single.php on line 32
弯线机优点:
带矫直,带切断,无干涉,带推弯,一次成型,无人操作,效率是传统机型的4-5倍
弯线机设计理念:以机器代替人工,无需调直材料,无需开模即可生产。您需要弯什么形状,只要它是在一个平面上,我们的机器都可以满足您的需求。
适用于圆形钢丝、铁丝、铜丝或者其他圆形金属丝,折成各种平面的线形的结构,这些结构一般是折角和直线组成,偶尔也有可能有圈圈或者弧度的形状。
弯线机主要适用的行业为:汽车零部件、汽车座椅骨架、日用五金制品、超市购物车、货架、铁线工艺制品、鸟笼狗笼宠物笼、灯饰线成型制品、渔具配件制品、五金制品上的各种线成型产品的生产,具有十足的加工能力和很高的加工速度和精度。

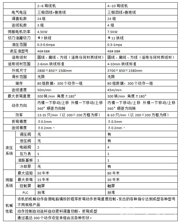
弯线机参数详情

弯线机结构原理:
1、由精密步进电机驱动送线轮转动,用PLC与文本显示器代替步进电机控制器,可以根据需要任意修改步进电机缓升缓降曲线与步进电机转速,杜绝了机械传动的冲击,保证了实际传送铁线长度与理论计算长度一致;
2、在设计预算时,已经把每MM长度分为10段脉冲,进一步确保了长度精度的设置;
3、可调液压油缸剪切,可以保证圆圈切口的整齐性,剪切时间和退刀时间均可以在文本显示器上直接修改;
4、设计有手动慢速送料、慢速退料功能,操作简便、减少材料损耗。
弯线机机台构成:
分送线总成,调直块,弯线总成,液压系统,电器控制部分.
1、液压系统(控制外模升降及切刀);
2、送线总成(完成材料的输送);
3、调直块(校直线材);
4、弯线总成(产品成型)。
弯线机的维护
1、弯线机在每次工作前先检查各个螺丝的松紧,在滑块上加一点机油,查看各个油缸的动作是否正常;
2、日常维护中一般不要拆卸零件,必须拆卸时,应由专门的修理工人进行。设备在运行中如发现异常现象,要立即停止,不允许带病运转;
3、定期检查各部位螺丝及紧固部位连接件是否锁紧,不允许有松动现象,检查电源线是否老化有无破损,插座接触是否良好、可靠,及时维修更换;
4、如果长时间未用,应先进行清理,妥善保管,半年要 润滑一次,并作短时间空转;
5、弯线机的附件和专用工具应有专用柜架搁量,要保持清洁,防止锈蚀和碰伤。